
Jak spędzać wolny czas z rozrywką i emocjami?
Poznaj 5 sposobów na atrakcyjne spędzania czasu. Dowiedz się jak swoje upodobania przekształcić w pasję, obniżyć stres i zyskać energię.

Poznaj 5 sposobów na atrakcyjne spędzania czasu. Dowiedz się jak swoje upodobania przekształcić w pasję, obniżyć stres i zyskać energię.

Wybierz idealny wykrywacz metalu na początek. Sprawdź nasze propozycje, które łączą przystępną cenę z wysoką jakością i funkcjonalnością.

Szukasz najlepszego wykrywacza metali na monety? Sprawdź nasze rekomendacje, porównania i kluczowe funkcje, które pomogą Ci w poszukiwaniach!

Znajdź idealny wykrywacz metali do 1000 zł! Sprawdź nasze rekomendacje dla początkujących oraz porównania modeli, które ułatwią Twoje poszukiwania.

Szukasz, jaki wykrywacz metali do 500 zł wybrać? Sprawdź nasze rekomendacje, porównania i opinie, aby nie przepłacić i znaleźć najlepszy sprzęt!

Naucz się, jak zrobić wykrywacz metalu z telefonu i odkryj ukryte skarby w swoim otoczeniu. Sprawdź najlepsze aplikacje i porady dla skutecznych poszukiwań!

Zbuduj własny wykrywacz metali z radia w prosty sposób. Odkryj tanie i efektywne metody, które pozwolą Ci na poszukiwanie skarbów w terenie!

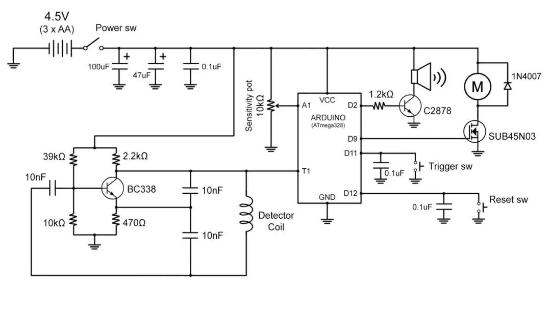
Zbuduj własny wykrywacz metali! Dowiedz się, jak zrobić wykrywacz metali schemat, korzystając z prostych materiałów dostępnych w domu.

Zbuduj wykrywacz metali o dużym zasięgu i odkrywaj skarby z łatwością. Sprawdź, jakie materiały i techniki zapewnią najlepsze wyniki w detekcji.

Zbuduj własny wykrywacz metali domowym sposobem! Dowiedz się, jak wykorzystać proste materiały i narzędzia, aby rozpocząć poszukiwania skarbów.

Zbuduj własną cewkę do wykrywacza metalu dzięki prostym krokom. Dowiedz się, jak zrobić cewkę do wykrywacza metalu i uzyskaj najlepsze wyniki!

Dowiedz się, jak zdobyć pozwolenie na wykrywacz metali bez zbędnych formalności. Prosty proces rejestracji i ważne informacje dla poszukiwaczy skarbów.

Zbuduj wykrywacz metali samodzielnie! Poznaj kluczowe materiały, kroki montażu oraz techniki kalibracji dla skutecznego działania urządzenia.

Zabezpiecz złoto przed wykrywaczem metali, stosując sprawdzone metody i materiały. Dowiedz się, jak skutecznie ukryć swoje cenne przedmioty.

Dowiedz się, jak uzyskać pozwolenie na wykrywacz metali w Polsce. Poznaj wymagania, zgody i rejestrację, aby uniknąć kłopotów prawnych.

Jak ustawić wykrywacz metali, aby uniknąć najczęstszych błędów. Sprawdź kluczowe ustawienia i akcesoria, które zwiększą Twoje szanse na sukces w poszukiwaniach.

Dowiedz się, jak ustawić wykrywacz metali na złoto, aby uniknąć najczęstszych błędów. Zwiększ swoje szanse na sukces w poszukiwaniach złota!

Zastanawiasz się, jak oszukać wykrywacz metali? Dowiedz się o ryzyku prawnym, etyce poszukiwań i legalnych metodach, które przyniosą sukces.

Zrozum, jak działa wykrywacz metali i jakie technologie są wykorzystywane w ich budowie. Dowiedz się, jak skutecznie poszukiwać skarby!

Ile kosztuje dobry wykrywacz metali? Sprawdź ceny, modele i kluczowe porady zakupowe, które pomogą Ci w wyborze idealnego sprzętu do poszukiwań.

Ile kosztuje pozwolenie na wykrywacz metali? Sprawdź, jakie zmiany w przepisach obowiązują od 2024 roku i co musisz wiedzieć przed poszukiwaniami.

Szukasz, gdzie kupić wykrywacz metali? Sprawdź najlepsze sklepy i oferty, aby znaleźć idealny model w atrakcyjnej cenie i nie przepłacać.

Zastanawiasz się, gdzie można chodzić z wykrywaczem metali? Sprawdź legalne miejsca, w których możesz prowadzić poszukiwania skarbów w Polsce.

Czy wykrywacz metali wykryje aluminium? Dowiedz się, jak skutecznie wykrywać aluminium i jakie modele wykrywaczy najlepiej się do tego nadają.

Czy wykrywacz metali wykryje złoto? Dowiedz się, jak skutecznie znaleźć złote skarby w Polsce i które modele wykrywaczy są najlepsze do detekcji.